0816-2389190
Toggle navigation
首页
(current)
走进正菱
企业简介
董事长致辞
首页关于正菱
资质证书
企业荣誉
董事长介绍
董事长风采
经营范围
工程监理
人防监理
新闻动态
通知中心
新闻资讯
法律法规
公司业绩
房屋建筑
市政公用
电力
机电安装
通信
企业文化
员工风采
企业培训
慰问活动
党建工作
党建活动
党史学习
党建文件
分支机构
安州区分公司
西藏分公司
阆中分公司
山西分公司
联系我们
联系我们
诚聘英才
以质量求生存、以诚信谋发展、以服务打品牌,向管理要效益
引领行业,造福社会
通知中心
Notification Center
你的位置:
四川正菱
通知中心
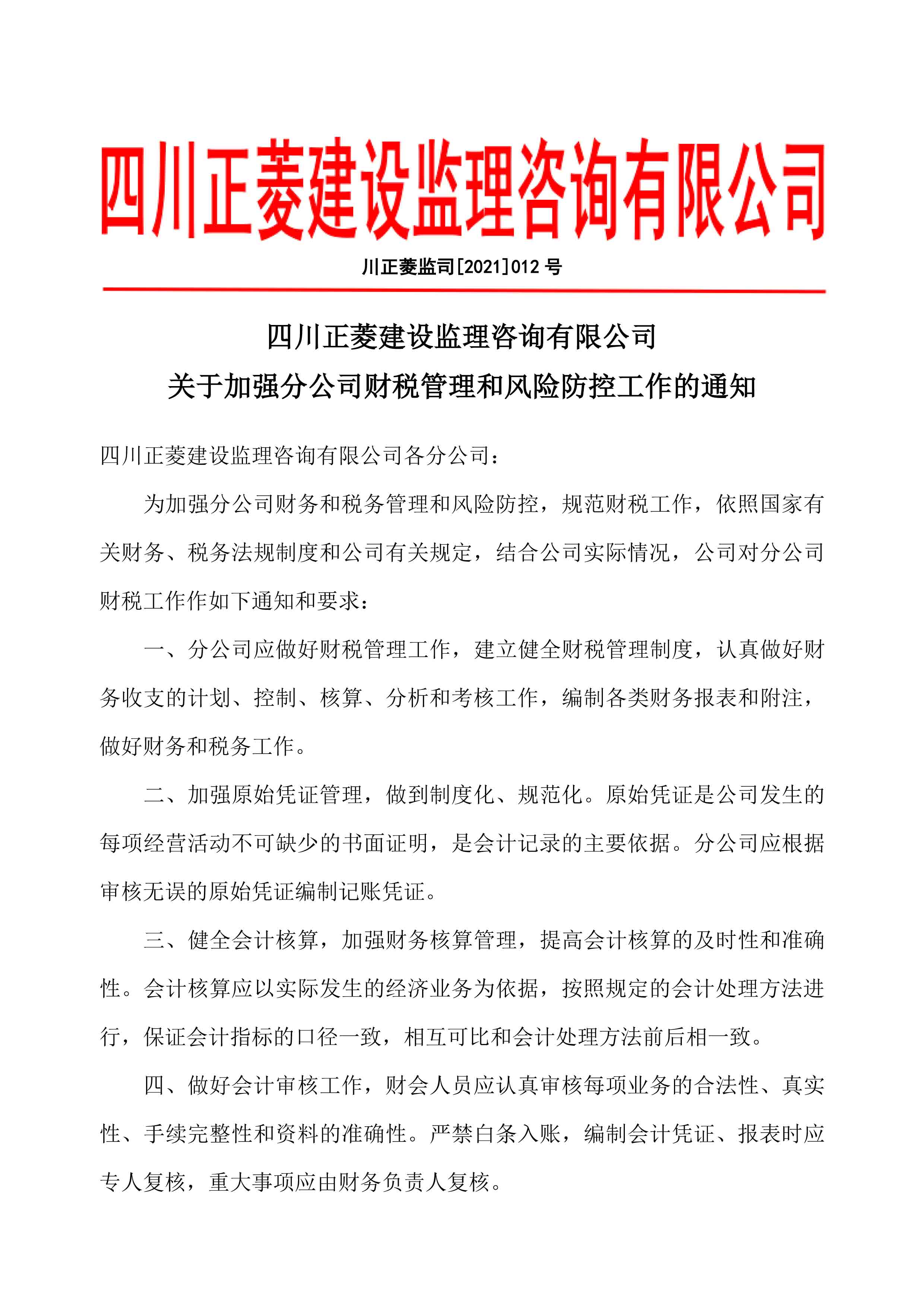
关于加强分公司财税管理和风险防控工作的通知
通知中心
新闻资讯
法律法规
关于加强分公司财税管理和风险防控工作的通知
文章来源: 浏览次数:2418次 发布时间:2021-03-30
[上一个]:
关于召开2021年4月总经理办公会的通知
[下一个]:
关于举办职工监理业务培训会的通知
address
公司地址:四川省绵阳市涪城区泗王庙巷28号
call us
联系电话:
0816-2389190
Email
Zhenglingjianli@163.com
faks
传真:0816-2240751
首页
走进正菱
经营范围
新闻动态
公司业绩
企业文化
党建工作
分支机构
联系我们
© 2019 zhengling. All rights reserved.
蜀ICP备14014162号-1
使用条款 隐私声明 友情链接:
成都物业公司